boyuAPP
更新时间:2026-01-10 18:55:39 浏览: 次
博鱼,博鱼体育,博鱼官方网站,博鱼体育登录入口,博鱼体育官方平台,博鱼中国官方网站,博鱼官网,博鱼体育登录入口,博鱼体育官网,博鱼体育下载,博鱼体育平台,博鱼app下载,博鱼注册网址,博鱼官方网站然而,爷爷的农场业绩高增长的隐忧也不容忽视。首先,营销费用高企侵蚀利润。2023年至2025年前三季度,其销售及分销费用分别为2.01亿元、3.06亿元、2.83亿元,占营收比重从32.3%升至36.3%。这意味着,每赚100元营收,就有超36元投入到电商推广、品牌广告等营销环节,而同期研发投入占比仅2.2%-3.2%,重营销、轻研发的倾向极为明显。例如,爷爷的农场邀请明星代言、担任品鉴官,在两年内投放了超过30部影视剧广告,并频繁联名热门IP等。
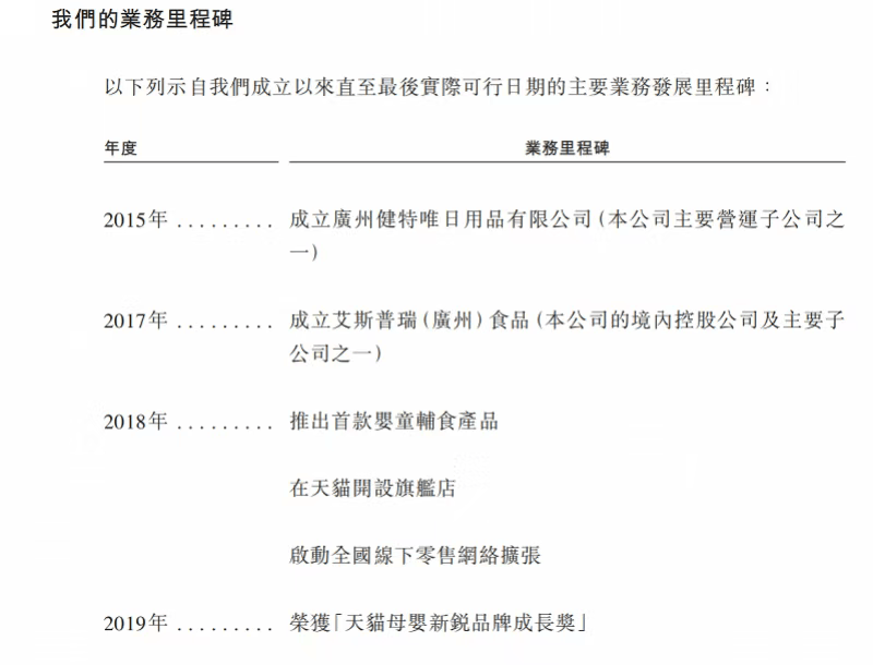
在很多消费者印象中,爷爷的农场是一个“荷兰进口”辅食品牌,但根据招股书,爷爷的农场所属集团于2015年启动运营,运营主体为广州健特唯日用品有限公司,法定代表人为姜福全。2017年,成立艾斯普瑞(广州)食品有限公司。2021年10月,在开曼群岛注册成为获豁免有限公司。天眼查信息显示,目前广州健特唯日用品有限公司由艾斯普瑞(广州)食品有限公司100%控股。招股书也明确写道“我们以自己的品牌‘爷爷的农场(Grandpa’sFarm)’销售产品”。
2018年8月20日,据界面新闻报道,8月18日,欧洲婴幼儿食品品牌“爷爷的农场”在广州举行品牌发布会,宣布正式进入中国市场,除布局线下母婴渠道,还在天猫开设旗舰店。艾斯普瑞(广州)食品有限公司市场总监何建农表示,此次引进“爷爷的农场”这一欧洲婴幼儿食品品牌。同时,爷爷的农场荷兰品牌方CEO Michele lacovitti介绍,除了目前已经上市的婴幼儿纯米粉、奶米粉、袋装果泥、酸奶果泥和米饼,下一步将会在中国地区引进更多产品种类。
随着市场声量逐步放大,爷爷的农场的“欧洲进口”身份也被扒。据「摩登消费」,爷爷的农场海外公司Earth Prime Enterprise B.V,于2017年10月8日在荷兰阿姆斯特丹注册成立,由法人“姜福全”注册。2017年10月20日,艾斯普瑞(广州)食品有限公司成立,公司法人为“姜福全”。2018年7月16日,上述海外企业的法人由“姜福全”变更为Michele lacovitti。另外,其欧洲公司Earth Prime Enterprise B.V注册地址是在体育场里面:荷兰阿姆斯特丹市1076DE奥林匹克体育场24号。
招股书还显示,爷爷的农场的创立团队包括杨钢、姜福全、何建农、刘海波,四人国籍均为中国。股权结构上,公司呈高度集中态势。IPO前,董事会主席、CEO杨钢通过YANGGANG Holdings间接持股55%,为绝对控股股东;姜福全、何建农、刘海波三位执行董事分别间接持股15%,四人合计持股100%。在递交招股书前,公司于2025年前三季度及2024年,分别向四位创始人股东派发股息6300万元和750万元。值得注意的是,四位创始人均曾任职于威莱(广州)日用品有限公司。
